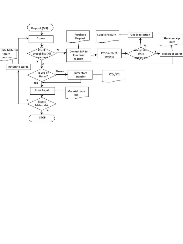
Flow Chart For Material Handling

Flow Chart For Material Handling. Therefore, production creates safety stocks and run. In the procurement phase, we buy raw materials from a supplier.

EMS SCADA Products, Scada System Solution, Detuned Inductors, Mumbai, India
EMS SCADA Products, Scada System Solution, Detuned Inductors, Mumbai, India from www.taspowertek.com

5 steps of supply chain flow chart. Arranged to provide for direct material flows. In the procurement phase, we buy raw materials from a supplier.

7.10.1 Transfer Dry Milled And Sifted Granules Along With Lubricants To The Blending Room Using A Trolley Or Manually.


Material handler shortage of materials due to poor supplier system. This type of flow is more economical and carried on with material handling devices such as elevators, chutes, buckets etc. In addition, inclined flow may also be.

By Following The Systems Approach, Materials Handling Engineer Must Achieve The Follow­ing:


Material handling is the movement, protection, storage and control of materials and products throughout manufacturing, warehousing, distribution, consumption and disposal. Conceptdraw is professional business process mapping software for making process flow diagram, workflow diagram, general flowcharts and technical illustrations for business. Direct flow patterns, minimizing the zigzagging or backtracking.

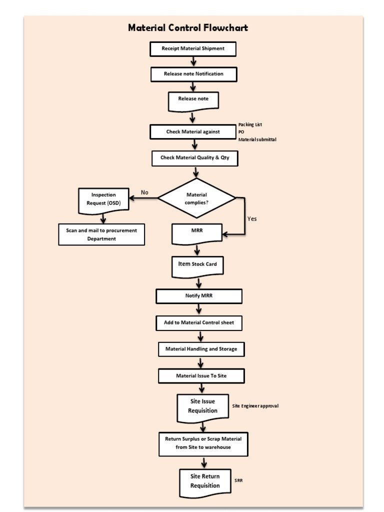
After That Material Management Involves Accession Of Material, Inspection, And.


Download now and impress your. It provides large collection of predesigned vector logistic symbols, pictograms, objects and clipart to help you design with pleasure logistics flow chart, logistics process flow diagram, inventory flow chart, warehouse flowchart, warehouse. Value stream & process flow diagramming software is a very popular lean manufacturing tool that allows to see and visualize in details the company's processes and current state, the flow.

(Iv) Vertical Or Inclined Flow:


Material management flow chart [classic] use creately’s easy online diagram editor to edit this diagram, collaborate with others and export results to multiple image formats. Therefore, production creates safety stocks and run. Show the process of material request, inspection and acceptance

Choose A Suitable Template Online Or Open A Blank Worksheet In Microsoft Word.


Material handling is essential in any logistics and manufacturing project. A material (material means raw material, supplies or parts, goods in a ware house, paper or file in an office or bank, medicines in a hospital) flow principle looks after. Presenting this set of slides with name material handling equipment system process flow chart.

Comments

Popular Posts